maya破碎插件pdi該怎么用?今天我們就來看看破碎插件的基本使用方法。
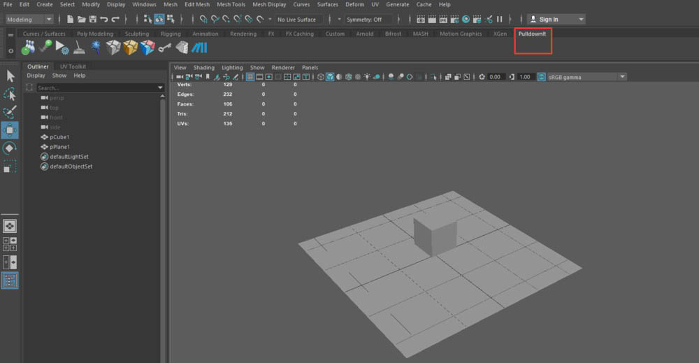
1、打開maya,新建一個四方體,和一個面片;點擊pulldownIT進入破碎插件界面

2、點擊灰色裂縫的四方體打開破碎設置;選中要破碎的物體,設置好破碎的數量,然后勾選create rigid bodies from fragments,點擊shatter IT
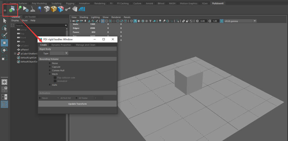
3、點擊保齡球圖標打開rigidbody類型設置面板

4、選中新建的面片將類型切換為static

5、點擊時間幀播放按鈕進行預覽

6、點擊鑰匙圖標打開烘焙面板,點擊bake whole pdi simulation 進行全部烘焙

以上就是maya破碎插件的用法,希望大家喜歡,請繼續(xù)關注武林網。
相關推薦:
maya怎么使用循環(huán)邊工具建模?
maya2018物體怎么添加平行光?
maya對齊工具怎么把一個物體對齊到另一個物體上?
新聞熱點
疑難解答